合肥印发智能建造技术导则 抹灰机器人、喷涂机器人、智能钢筋加工设备在列

12月25日,合肥印发《合肥市建设工程智能建造技术导则》(试行), 抹灰机器人、喷涂机器人、智能钢筋加工设备列在其中。
为贯彻落实合肥市智能建造试点城市实施方案,因地制宜集成应用数字勘察、数字设计、智能生产、智能施工、建筑产业互联网、智能建造装备等技术,推进建筑工业化、数字化、智能化升级,实现高效益、高质量、低消耗、低排放的工程建造,提升工程质量安全、效益和品质,推动建筑业的改造升级和高质量发展,制订面向全生命周期的智能建造技术导则。
本导则的主要内容包括:总则、数字化勘察设计、智能生产、智能施工、智能运维、建筑产业互联网平台、数字化交付和产业工人教育培训。
本导则由安徽建工集团股份有限公司、安徽省建筑科学研究设计院主编并负责具体技术条款的解释。



CA88科技主要产品介绍

钢筋智能加工
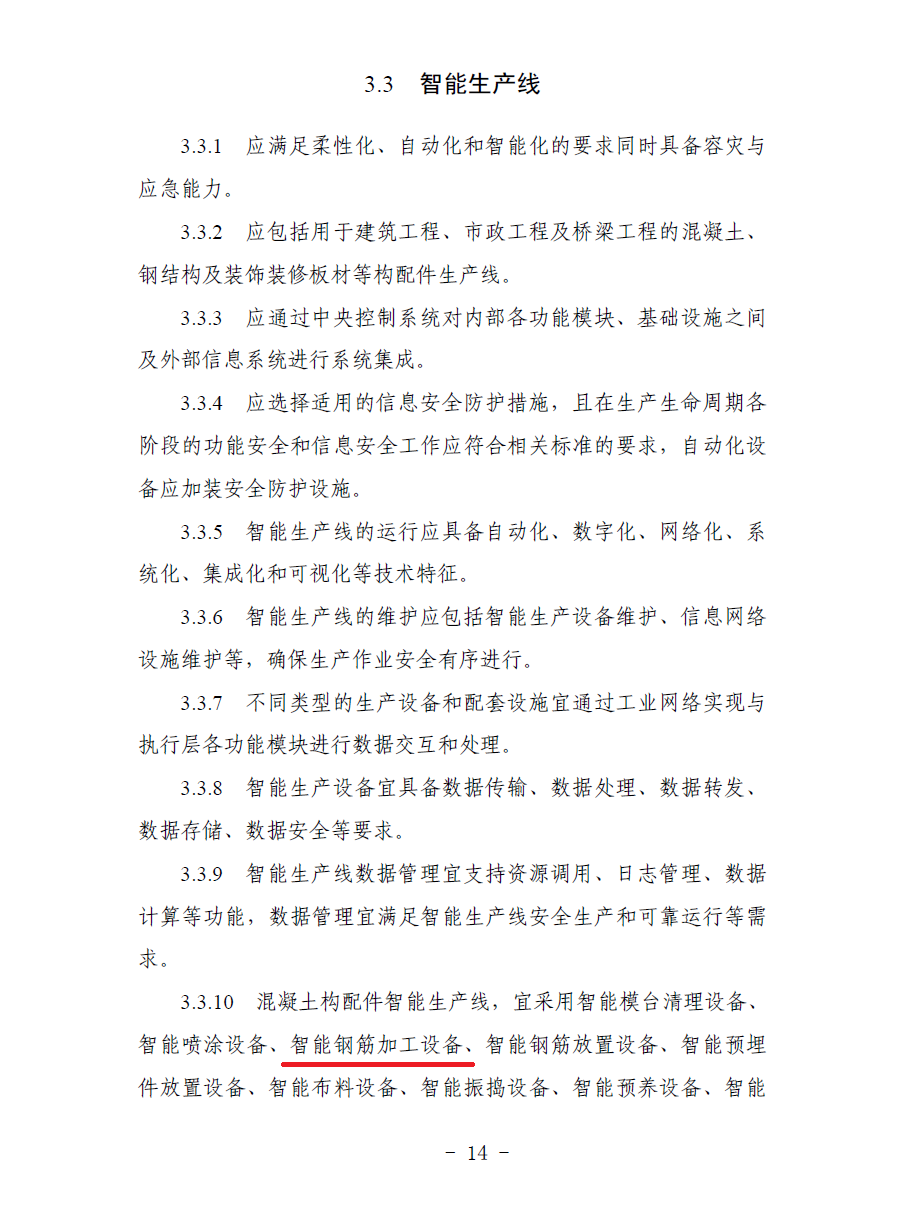
钢筋智能加工提供项目现场(或集中加工厂)钢筋智能化生产;通过人工智能下料优化大幅降低钢筋废料率;全球首创自适应剥肋滚丝机组、弯曲中心、剥肋滚丝/ 弯曲自动换模,实现钢筋来料自动拾取、输送、定尺锯切、攻丝、弯曲,成型钢筋按构件分拣打包。
主要功能
智能排产,降低废料率
自动切割、滚丝和弯曲
自动滚丝 刀具和弯曲模具调整
柔性生产,提质增效
钢筋加工人力成本降低超80%
人工生产率提升超6倍
按构件出料,现场免分拣

智能抹灰机器人
经超400万平的现场施工测算,一台CA88抹灰机器人,每天平均可完成300平米施工,最高日效率超700平米,超过十个熟练工的作业效率。
AI artisan 天工系统
CA88专属的人工智能系统,学习并分解优秀技工作业,实现“经验数字化、施工标准化、群体性进化”,让建筑技能不断升级、效率不断提升、品质不断精进。
泵抹压收 一气呵成
天工系统搭配高精度的机械作业设备,做到超越人工的作业能力,“泵、抹、压、收”四大工序一步完成,做到“高垂平、不空鼓、增效率”。
CA88机器人智能施工体系
环境感知,自主规划,自动行走,自动供料,自动抹灰,作业自检。

喷涂机器人
喷涂效率
腻子喷涂产能120平米/小时
乳胶漆喷涂产能200平米/小时
喷涂质量
最优工艺数字化:腻子和乳胶漆天花、墙面等工艺
精确工艺控制方法:喷涂距离和相位、移动速度等
高精度轨迹规划和自动补偿技术
自主研发多自由度机械臂控制技术
智能路径规划和全自动施工作业
喷涂覆盖
超高覆盖率:玄关、走道全覆盖,超90%
适用小户型环境:小书房、保障房、公屋均适用







沪公网安备 31011302006679号